การวิเคราะห์หาความถี่ธรรมชาติด้วยโปรแกรม Autodesk Fusion360

หลายคนอาจจะสงสัยว่าความถี่คืออะไร ลองมาดูตัวอย่างการทางานของเลื่อยไฟฟ้าที่เห็นจากภาพด้านบนใบเลื่อยจะเลื่อนเข้าออกด้วยความาเร็วสูง ดังนั้นส่วนประกอบต่างๆ ที่ติดอยู่กับลูกสูบและมอเตอร์จะเกิดการสั่นสะเทือน คราวนี้จะรู้ได้อย่างไรว่า ความสั่นสะเทือนที่เกิดขึ้นมากน้อยแค่ไหน จากการออกแบบและผลิตจริง ดังนั้นการสั่นสะเทือนจะก่อให้เกิดความรู้สึกที่ไม่สบายให้กับผู้บริโภค นั่นคือ ความล้มเหลวของผลิตภัณฑ์

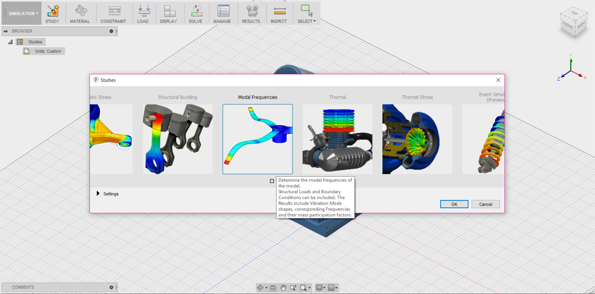
ฟิวชั่น 360 มีอินเตอร์เฟซที่ยอดเยี่ยมสำหรับการทำงาน และมีหลากหลายประเภทของการศึกษาการวิเคราะห์ความแข็งแรง (Simulation) (วิเคราะห์ความแข็งแรงเชิงเส้น Linear Static, ความถี่ธรรมชาติ Frequency, การถ่ายเทความร้อน Thermal Heat Transfer, และการขยายตัวความร้อน Thermal Expansion)


จุดจับยึด (Constrain) ของตาแหน่งชิ้นส่วนที่มีการเคลื่อนที่ หรือหยุดนิ่ง ตามพฤติกรรมของแรงและพฤติกรรมของการทางาน โดยต้องเลือกใช้ Constrain ที่ถูกต้อง อาทิ Fixed , Pin , Frictionless

ยกตัวอย่างชิ้นงานดังภาพ การ Constrain Housing “ Gear ” ถามว่าจะรู้ได้อย่างไรว่าทำการจับยึดตามจุดต่างตามพฤติกรรมแรงเรีบยร้อยหมดแล้ว ชิ้นใดบ้างยังเคลื่นที่ได้อยู่ ตรงนี้เราสามารถใช้การคลิกเลือก DOF command (Degrees of Freedom) โปรแกรมจะแสดงแถบสีบ่งบอกสถานะของชิ้นงานแต่ละชิ้นว่าอยู่ในสถานะใด เคลื่นที่ได้หรือไม่

โปรแกรมสามารถตรวจสอบการประกอบของชิ้นงานที่มันทับซ้อนกันด้วยคำสั่ง Automatic Contact เพื่อความถูกต้อง ของการวิเคราะห์

แตก mesh elements เพื่อทำการวิเคราะห์โครงสร้างที่ละเอียดมากยิ่งขึ้น ความแม่นยำ ถูกต้องเกิดจากการตี Mesh ที่ละเอียด เพื่อโปรแกรมจะได้เข้าถึงในทุกๆ elements สาหรับการวิเคราะห์ แต่ก็จะแลกมาด้วยกับการคำนวณที่ใช้เวลาที่นานขึ้น ตามขนาดของ Mesh ที่ตี

Curved Mesh Elements Unchecked – Runs Faster

Curved Mesh Elements Checked – Slower / Higher Accuracy

หลังจากนั้นก็ทำการ Solve เพื่อให้โปรแกรมคำนวณ โปรแกรมจะรายงานผลออกมาในรูปแบบของการแสดงค่าของสี โดยบอกถึงค่า Min หรือ Max หรือส่งออกเป็น Report ได้เป็นไฟล์ .html เพื่อนำมาประกอบการการทำงาน ยกตัวอย่างความสั่นสะเทือนมากสุดที่เกิดขึ้นเท่ากับ 124.3 Hz

ทดลองเปลี่ยน Condition ของ Constrain แล้วทาการ Solve อีกครั้ง

หลังจากนั้นก็ทำการ Solve อีกครั้ง โปรแกรมจะรายงานผลออกมาในรูปแบบของการแสดงค่าของสี ค่าที่ได้หลังจากการปรับเปลี่ยน Condition ของ Constrain เท่ากับ 348 Hz.

จาก Report จึงมีการเปลี่ยแปลง Design โดยเพิ่ม Rib เพื่อทำเป็นจุดจับยึดใหม่ เพื่อลดการสั่นสะเทือนลง ด้วยคำสั่ง extrude

หลังจากนั้นทำการ Fix ที่ส่วนการ extrudes ทั่งสี่ แล้ว Solve อีกครั้ง

สุดท้ายก็จะได้ผลของการออกแบบที่ดีที่สุดสำหรับลูกค้า ลดค่าใช้จ่ายในการสร้าง prototype สำหรับทดสอบ โดยเลือกที่จะใช้โปรแกรมในการหาการออกแบบที่ดีที่สุด เพื่อนำไปสู่ในการผลิตต่อไป

Autodesk Fusion 360 นั้นเป็นมากกว่าโปรแกรมเขียนแบบ 3D แต่มันมีเรื่องของการวิเคราะห์ที่หลากหลาย อาทิ วิเคราะห์ความแข็งแรงเชิงเส้น Linear Static, ความถี่ธรรมชาติ Frequency, การถ่ายเทความร้อน Thermal Heat Transfer, และการขยายตัวความร้อน Thermal Expansion)
ซินเนอร์จี้ซอฟต์ ตัวแทนจำหน่ายซอฟต์แวร์อย่างเป็นทางการและถูกต้องในประเทศไทยของออโตเดสก์ สำหรับท่านที่ต้องการทราบข้อมูลเพิ่มเติมเกี่ยวกับผลิตภัณฑ์ สามารถสอบถามได้ทาง
SYNERGYSOFT CUSTOMER REFERENCE
Synergysoft ได้รับความไว้วางใจจากลูกค้าหลากหลายอุตสาหกรรม ที่เลือกใช้ผลิตภัณฑ์และบริการของเราเพื่อเพิ่มประสิทธิภาพในการทำงาน เรามุ่งมั่นในการพัฒนาโซลูชันที่ตอบโจทย์ความต้องการของธุรกิจ และพร้อมสนับสนุนลูกค้าด้วยเทคโนโลยีที่ทันสมัย


บริษัท ซินเนอร์จี้ซอฟต์ โซลูชั่น จำกัด
135/58 อาคารอมรพันธ์ 205 ทาวเวอร์ 2 ชั้น 19 ซอยรัชดาภิเษก 7 ถนนรัชดาภิเษก แขวงดินแดง เขตดินแดง กทม. 10400
ติดต่อสอบถาม
รับข้อมูลข่าวสารจากเรา
AUTODESK SOFTWARE
RELATED LINK
Construction & Design Solution by Synergysoft
แหล่งรวบรวมความรู้ เทคโนโลยี และโซลูชั่นการออกแบบงานอาคารด้วยระบบ BIM งานสถาปัตยกรรม งานโครงสร้างเหล็กและคอนกรีต งานระบบ การก่อสร้าง และคลาวด์โซลูชั่น
Manufacturing Solution by Synergysoft
แหล่งรวบรวมความรู้ เทคโนโลยี และโซลูชั่นการออกแบบและพัฒนาผลิตภัณฑ์ 3 มิติ สำหรับมืออาชีพ งานวิศวกรรม งานเครื่องจักรกล งานเอกสาร และการจำลองผลิตภัณฑ์
Synergysoft Education Center fanpage
อัพเดตข่าวสารการอบรม ตารางการอบรมต่างๆ ผ่าน ซินเนอร์จี้ซอฟต์ เอ็ดดูเคชั่น เซนเตอร์ แฟนเพจ
Construction & Design Solution by Synergysoft
แหล่งรวบรวมความรู้ เทคโนโลยี และโซลูชั่นการออกแบบงานอาคารด้วยระบบ BIM งานสถาปัตยกรรม งานโครงสร้างเหล็กและคอนกรีต งานระบบ การก่อสร้าง และคลาวด์โซลูชั่น
Synergysoft Education Center
Autodesk Authorized Training Center
ศูนย์อบรมการใช้โปรแกรมออกแบบและทดสอบอย่างเป็นทางการจากออโตเดสก์
Synergysoft Online Store
ร้านซอฟต์แวร์ออนไลน์ ชำระด้วยบัตรเครดิตได้
Luvicha
เว็บออนไลน์เทรนนิ่ง เรียนรู้ได้ 24 ชั่วโมง ได้ทุกที่ ทุกเวลา